Fönsterblogg.se hamburgershape

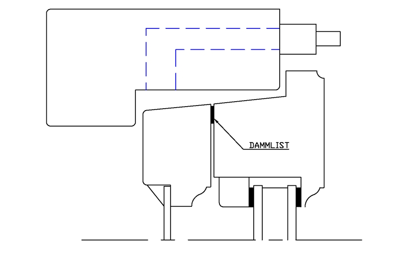
Snittritning Ventil 4

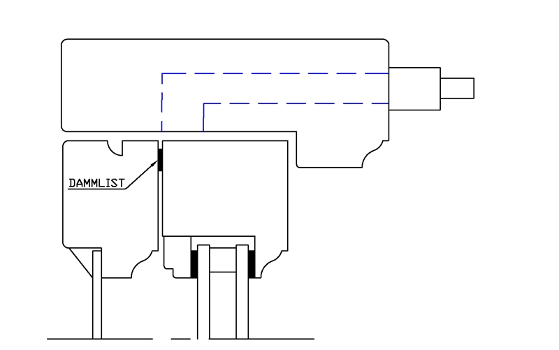
Ventilalternativ 4, placerad i karm, utåtgående

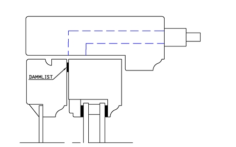
Ventilalternativ 4, placerad i karm, inåtgående